当前位置:特玩网 > 英雄联盟专区 > 新闻中心 > 游戏新闻 >
ES选手wei未带惩戒处罚公告 将扣除Wei本月工资
2020-06-17 15:32 来源:掌游宝 我要投稿
导读:ES选手wei未带惩戒处罚公告 将扣除Wei本月工资
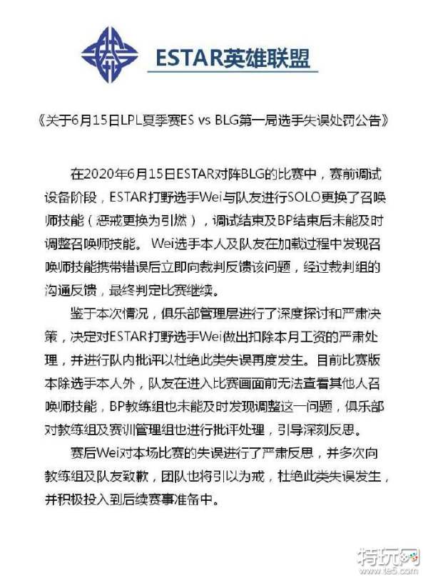
近期,在ES对阵BLG的比赛中,ES打野选手wei在使用男枪打野过程中,出现了未将点燃换成惩戒的失误,并最终导致ES输掉了比赛。
就在昨天晚上,ES官博发布公告并说明了wei男枪未带惩戒的具体原因是与队友进行SOLO更换了召唤师技能(惩戒换成点燃),而在调试结束及BP结束后未能及时调整召唤师技能,同时ES也对wei进行了扣除本月工资的处罚。另外关于“队友为什么不提醒”,ES做出回应表示目前比赛版本除了选手本人之外,队友在进行比赛画面前无法查看其他人召唤师技能。



关键字 lol
- 嘴强王者: 0
- 塑料选手: 0


